


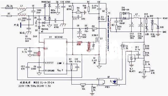
AC220V電源經共模濾波器L1引入,能較好按捺從電網進入的和從電源本身向輻射的高頻攪擾,溝通電壓經橋式整流電路、電容C4濾波成為約280V的不安穩直流電壓,作為由振蕩芯片U1、開關管Q1、開關變壓器T1及其它元件組成的逆變電路。
逆變電路,可以分為四個電路部分解說其電路作業原理。
圖1 CL-A-35-24儀用DC24V開關電源
1、振蕩回路:開關變壓器的主繞組N1、Q1的漏--源極、R2(作業電流檢測電阻)為電源作業電流的通路;本機建議電路與其它開關電源(建議電路由降壓限流電阻組成)有所不同,建議電路由C5、D3、D4組成,供應一個“瞬態”的建議電流,二極管D2吸收反向電壓,D3具有整流作用,保證加到U1的7腳的建議電流為正電流;電路起振后,由N2自供電繞組、D2、C5整流濾波電路,供應U1芯片的供電電壓。這三個環節的正常工作,是電源可以振蕩起來的先決條件。
當然,U1的4腳外接守時元件R48、C8和U1芯片本身,也構成了振蕩回路的一部分。
電容式建議電路,當過載或短路缺陷產生時,電路能處于安穩的停振維護狀況,不像電阻建議電路,會再現“打嗝”式間歇振蕩現象。
作業電流檢測從電阻R2上取得,當缺陷狀況引起作業過流失常增大時,U1的6腳輸出PWM脈沖占空比減小,N1自供電繞組的感應電路也隨之降低,當U1的7腳供電電壓低于10V時,電路停振,負載電壓為0,這是過流(過載或短路)引發U1內部欠電壓維護電路動作導致的輸出接連;作業電流失常增大時,R2上的電壓降大于1V時,內部鎖存器動作,電路停振,這是由過流引發U1內部過流維護動作導致輸出接連。
2、穩壓回路:開關變壓器的N3繞組、D6、C13、C14等元件組成的24V電源,基準電壓源TL1、光耦合器U2等元件構成了穩壓操控回路。
U1芯片和1、2腳外圍元件R7、C12,也是穩壓回路的一部分。實際上,TL1、U1組成了(相對于U1內部電壓差錯放大器)外部差錯放大器,將輸出24V的電壓改動反應回U1的反應電壓信號輸入端。
當24V輸出電壓上升時,U1的2腳電壓上升,1腳電壓下降,輸出PWM脈沖占空比下降,輸出電路回落。當輸出電壓失常上升時,U1的1腳下降為1V時,內部維護電路動作,電路停振。
3、維護回路:U1芯片本身和3腳外圍電路構成過流維護回路;N1繞組上并聯的D1、R1、C9元件構成了開關管的反向電壓吸收維護電路,以供應Q1截止時的反向電流通路,保證Q1的作業安全;實質上穩壓回路的電壓反應信號,也可看作是一路電壓維護信號——當反應電壓高低達必定值時,電路實施停振維護動作;24V的輸出端并聯有由R18、ZD2、單向晶閘管SCR組成的過壓維護電路,當穩壓電路失常,引起輸出電壓失常上升時,穩壓二極管ZD2的擊穿為SCR供應觸發電流,SCR的導通構成一個“短路電流”信號,強制U1內部維護電路產生過流維護動作,電路處于停振狀況。
上一篇:開關電源拓撲電路與原理介紹
下一篇:開關電源主要的工作原理有哪些?


