


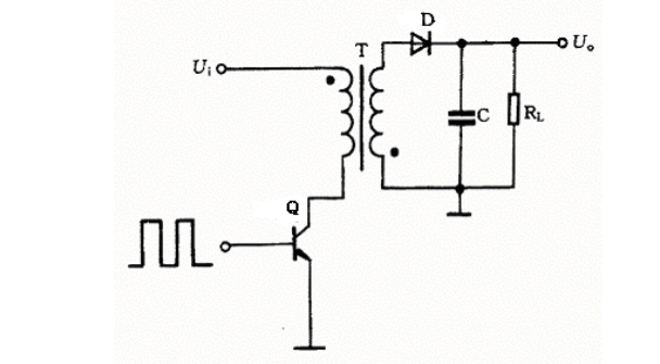
通過PWMIC操控開關管的導通與否,再配合二級側的二極管和電容,即可得到安穩DC電壓的輸出。Ui為含有必定交流成份的直流電壓,由開關功率管斬波和高頻變壓器降壓,將貯存于在變壓器的能量傳遞給次級側,轉換成所需電壓值的方波,最后再將這個方波電壓經整流濾波變為所需要的直流電壓。此外改動變壓器初、次級的圈數,就可以得到想要的DC電源。PWM操控電路是這類開關電源的中心,它經過取樣反饋閉環回路,調整高頻開關元件的開關時間份額即占空比,以到達安穩輸出電壓的目的。
圖1-1反激式開關電源典型電路結構
因為高頻變壓器的磁芯僅作業在磁滯回線的一側,并且只要一個輸出端,而MOS開關功率管導通時,次級整流二極管截止,電能就貯存在高頻變壓器的初級電感線圈中;當MOS功率管關斷時整流二極管導通,初級線圈上的電能傳輸給次極繞組,并經過次級整流二極管輸出,故稱之為單端反激式。
第一節開關電源的干擾特性及其按捺方案
開關電源雖然具有許多長處并得到廣泛的應用,但因為它具有嚴重的射頻干擾,在線性電路中的應用一向遭到很大的限制。開關電源是把工頻交流整流為直流后,再經過開關變為高頻交流,這以后再整流為安穩直流的一種電源,這樣就有工頻電源的整流波形畸變發生的噪聲與開關波形發生的噪聲。在輸入側泄露出去就表現為傳導噪聲和輻射噪聲,在輸出側泄露出去就表現為紋波。一起外部噪聲會進到電子設備中,而供給負載的電源噪聲也會泄露到外部。若電源線中有噪聲電流經過,電源線就相當于天線向空中輻射噪聲。而這些噪聲都會影響設備的正常作業。要想使其得到更廣泛的應用,滿足電磁兼容性的有關目標,就需要有效地按捺開關電源的干擾。
雜訊干擾的途徑有兩種,即傳導干擾與輻射干擾。以下分別對兩種干擾的特性與按捺方案做一介紹。
1.1傳導干擾及其按捺方案
從導線傳入的干擾稱為傳導干擾,其干擾能量經過導電體進行傳達,開關電源的輸入、輸出引線都是傳導干擾的媒介。
開關電源發生的干擾會沿電源引線進入電網,污染電網,使同一電網的電子設備遭到干擾。一起電源的輸出線還將把干擾噪聲傳遞給負載,使作為電源負載的電子設備直接遭到干擾,當這種干擾起伏若大到必定程度,會影響線性電路和一些小信號電路的正常作業。
因為傳導干擾首要是經過輸入輸出引線進行傳達,因而相對來說傳導干擾的按捺要容易些,首要方案是加接輸入輸出濾波器。
在開關電源的輸入側要介入電容與電感構成的濾波器,用于按捺交流電源發生的EMI,而該濾波器也稱為電磁兼容(EMI)濾波器。其電路如圖2-1所示。
圖2-1輸入端抑制傳導干擾電路(EMI)
該濾波器是一典型的低通濾波器,使開關電源產生的一些高頻脈沖干擾經過它后得到極大的衰減,能較好的濾除來源于電網或者傳入電網的干擾,使其符合FCC、CE、VDE等規范。
圖中L901、L902為共模扼流圈,它是繞在同一磁環上的兩只獨立的線圈,圈數相同,繞向相反,在磁環中產生的磁通彼此抵消,磁芯不會飽滿,首要按捺共模干擾,感值愈大對低頻干擾按捺作用愈佳。這樣繞制的濾波電感按捺共模干擾的性能大大提高。L901、L902別離挑選感值為2.OmH和15mH的共模扼流圈。
c901、C902為共模電容,首要按捺差模干擾,即前方和零線別離與地之間的干擾。電容值愈大對低頻干擾按捺作用愈好,在這里選用102PF/250V。
c903、C904為差模電容,首要按捺共模干擾,即按捺前方和零線之間的干擾。電容值愈大對低頻干擾按捺作用愈佳,在這里選用0.47uF/300V。有時為了降低成本也可將C904省去。
圖中CN901為插座,接電網電壓。F901為保險絲,電路中選用了標準為2A/250V的保險絲,它在高壓時熔斷,可防止設備在突發的高壓時引起的損壞。NR901為負溫度系數熱敏電阻,開機瞬間溫度低,阻抗大,防止電流對回路的浪涌沖擊。常溫下其標準為5A/52。R9o1、R902對立干擾電容起泄放作用,可于關機后迅速消耗掉C903儲存的電能,防止帶電損耗元件。它們的標準都為1MQ,一般選用金屬釉資料。
對輸出端的干擾按捺,首要也是靠高頻濾波器,電路圖如下所示。
輸出端按捺傳導干擾電路
濾波電感因為作業在直流大電流狀態下,磁芯在較大的磁場強度下作業,簡單包括,一旦飽滿,電感即失掉濾波作用。因此有必要采用飽滿磁場強度很大的恒u磁心,如鐵鎳鉬磁粉芯等金屬磁芯。
因為輸出干擾的頻譜相當豐富,從幾十赫茲到幾十兆赫茲均含分量。因為在高頻的情況下,濾波電容等效由純電容(C)、等效串聯電阻(RES)和等效串聯電感(LES)構成的串聯電路。在作業頻率f超過電容器的自諧振頻率fr時,電容器就起到電感的作用。值大的濾波電容對低頻干擾比較敏感,相反,值小的濾波電容吸收高頻干擾的作用比較好。因此不能光采用大電解電容濾波C916,還有必要加接自諧振頻率很高的陶瓷電容器C917。
此外,輸出干擾的幅度還與PCB板的布線有很大聯系,不合理的布線往往會使干擾幅度大幾倍,尤其是接地點的組織特別重要。
1.2輻射干擾及其按捺方案
從空間傳入的干擾稱為輻射干擾,一般是指耦合干擾,即干擾能量通過空間介質進行近場感應。因為開關電源一般作業在低壓大電流情況下,因此磁場干擾大于電場干擾。主要由開關變壓器的漏感、開關功率管在開關轉換時的大電流脈沖、開關二極管反向恢復的硬特性等引起。
輻射干擾的按捺主要靠屏蔽。對電場可采用導電良好的資料,而磁場屏蔽則應采用導磁率較高的資料。在本文中就不作詳細論述。
按捺干擾最有用的方法,是盡量減少干擾源的干擾能量。對開關電源變壓器要減少其漏感,并選擇開關參數優秀的晶體管和軟恢復的開關二極管。
脈寬調制操控器SG6841
2.1PWM操控器SG6841簡介
目前,開關電源的集成化與小型化已成為實際,前期的PWMIC大多采用UC384X系列
(如UC3842、UC3843),但因為新產品越來越積體化及環保和安規要求越來越嚴苛的趨勢下,呈現了384XG及684X等具有GreenFunction的IC。GreenFunction為環保功用的意思,亦稱之為BlueAngel,其要求是在滿載70W以下的電源產品,當負載沒有輸出功率的情況下,輸入電源仍照舊供應時,電路耗費功率必需小于1W以下。歐系的InfineonCoolsetICE2AXXX及ICE2BXXX系列不只具有GreenFunction,并且把以往外加的功率開關集成在8DIP的IC內,以節約空間和制作流程。
SG6841是由SystemGeneral崇貿科技開發的一款高功用固定頻率電流形式操控器,專為離線和DC一DC變換器使用而規劃。它歸于電流型單端PWM調制器,具有管腳數量少、外圍電路簡單、安裝調試簡潔、功用優良、價格低廉等長處,可精確地操控占空比,完成穩壓輸出,還擁有低待機功耗和很多維護功用,所以,為規劃人員供給只需最少的外部元件就能獲得本錢效益高的解決方案,在實際中得到廣泛的使用。SG6841有下列功用特色:
1.在無負載和低負載不時,PWM的頻率會線性降低進入待機形式以完成低功耗,同時供給穩定的輸出電壓。
2.因為采用BiCMOS,發動電流和正常作業電流削減到30uA和3mA,因此可大大提高電源的轉換功率。
3.SG6841是固定頻率的PWM操控器,它的作業頻率經過一個外接電阻來決定,改動電阻值可輕易改動頻率。
4.內建同步斜率補償電路,可確保接連作業形式下電流回路的穩定性。
5.內建電壓補償電路可在一個較大的AC輸入范圍內完成功率限制操控,并供給過載、短路維護功用。此外,還設有低電壓鎖定(UVLO)功用,使作業更穩定、牢靠。
6.可經過外接一個負溫度系數熱敏電阻(NTCR)來傳感環境溫度以完成過溫維護,也可利用該功用完成過壓維護。
7.具有圖騰柱(即推拉輸出電路)輸出極,可完成杰出的EMI。其最大輸出電壓鉗位在18V。
常見的SG6841有8腳DIP和SO兩種封裝,其各引腳功用分別如下所示:
1.GND:接地。
2.FB:反應電壓輸入端。用于供給PWM調節信息,PWM占空比便是由它操控。
3.Vin:發動電流輸入端。SG6841開始作業必須在該端要供給一個發動電壓。
4.RI:參閱設置端。經過連接一個電阻接地來為SG6841供給一個穩定的電流,改動電阻阻值將改動PWM的頻率。
5.RT:溫度維護端。該端輸出一個穩定的電流。在該端接一NTCR接地來傳感溫度,當該端電壓下降到必定值時會發動過溫維護。在本規劃中,該功用被用于高壓維護。
6.Sense:電流傳感端。當該端電壓到達一個閾值時芯片會停止輸出,從而完成過流維護。
7.VDD:電源供電端。
Gate:PWM脈沖輸出端。圖騰柱(即推拉輸出電路)輸出極驅動功率開關管。
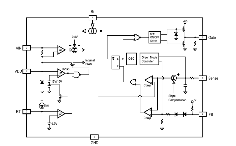
SG6841內部框圖
2.2SG6841內部結構與作業原理
1.振蕩器
SG6841的PWM頻率規模為50KHz~10OKHz。RI端經過銜接一個電阻Ri接地來為SG6841提供一個穩定的電流,改動電阻阻值將改動PWM的頻率。
由IC內部放置電容CTB的充放電産生振蕩波形,其上下限般定在2.7V輿1.1V,如圖三所示。常踞振蕩電原VSAW大於2.7V,比較器CA1的翰出凹凸羋位,Vpulse高高維位,Ql截止。比較器CA2的翰出高高譙位,Q2尊通,CTB放電。營VSAW小於1.1V,CA2的翰出凹凸隼位,CA1的翰出剎高隼位,Vpulse凹凸維位,Ql接通,Q2截止,CTB充電。藉由外加電阻RI輿參考電厘VR能夠産生一倜參電流IR,而踞茜波的充電電流是IC內部很小的電流:
在本設計中,取Ri=24k,SG6841的PWM頻率為70.42kHz。1)
欠壓鎖定
SG6841采用了欠壓鎖定比較器來確保輸出級被驅動之前,集成電路已完全可用。欠壓鎖定回路其實質是一個滯回比較器,以防止在通過它們各自的門限時產生過錯的輸出動作。它的開啟電壓為16V,關閉電壓為10V。在啟動過程中,比較器反向輸入端為16V,當VDD<16V時,比較器輸出為低電平,SG6841無法工作。當VDD升到16V時,欠壓鎖定器輸出為高電平,SG6841正常工作,同時MOS管導通,使比較器反向輸入端為10V。當VDD下降至10V時,欠壓鎖定器的輸出回到低電平,整個電路停止工作.SG6841的7腳端設置了一個32V的齊納二極管,確保內部電路肯定工作在32V以下,以防電壓過高損壞芯片。
輸出部分


